產品描述:
靈動眼 AI 攝像機是具有感知、采集、處理的智能化信息節點。采用獨有的機械防抖、快速聚焦技術,對區域內的目標進行自動跟蹤、放大、抓拍,并充分利用邊緣計算的優勢,在前端嵌入多種 AI 算法,對目標的特征和行為進行實時處理,及時響應后臺的需求。? 兩槍一球,全場態勢精準掌控;
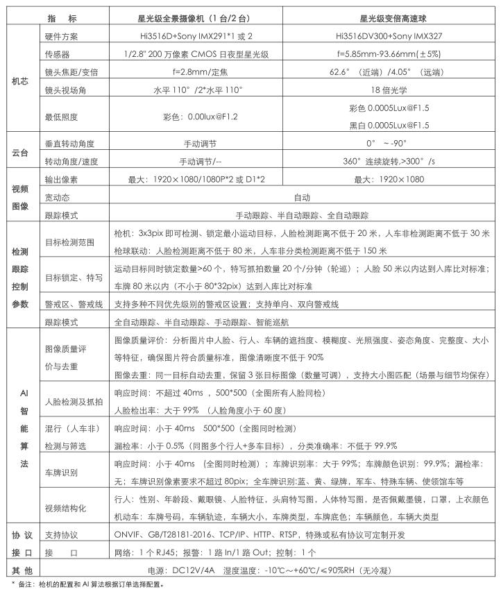
? 星光級高清全景攝像機+18 倍光學變焦智能 AI 一體化高速球;
? 獨有 XinZoom 云臺驅動控制技術,速度快、精準度高,適合快速鎖定與追蹤移動目標;
? 新舟專利視頻算法,自動定標,槍球聯動精準;
? 全景+高速球聯動響應時間小于 0.1 秒;
? 先進的聚焦優化技術,聚焦速度小于 0.1 秒;
? 23 倍光學變焦星光級高清高速球,日夜全彩顯示高質量圖像;
? 運動目標特寫最大抓拍數量 20 個/分鐘,運動目標同時鎖定數量 >60 個;
? 可檢測和鎖定最小運動目標像素 3x3,可檢測 150 米內的移動目標;
? 目標檢測確認時間 小于 0.1S,目標跟蹤切換時間 小于 0.4S;
? 80 米內自動跟蹤并捕獲人臉,50 米內采集人臉可比對入庫;
? 150 米內自動跟蹤并捕獲人形、車輛、非機動車、車牌;
? 兼容各種平臺,支持 http、FTP 圖片上傳;
? 具有多種定標、跟蹤策略、多種預警策略。
